当前位置:网站首页 > 公共卫生 > 职业放射卫生
人社部等发布《工作场所女职工特殊劳动保护》,对工作场所女职工劳动就业保护、职业安全健康保护等核心内容进行了一一列举
来源: 徐州市疾病预防控制中心 日期:2023-04-25 10:04 预览: 属于:职业放射卫生
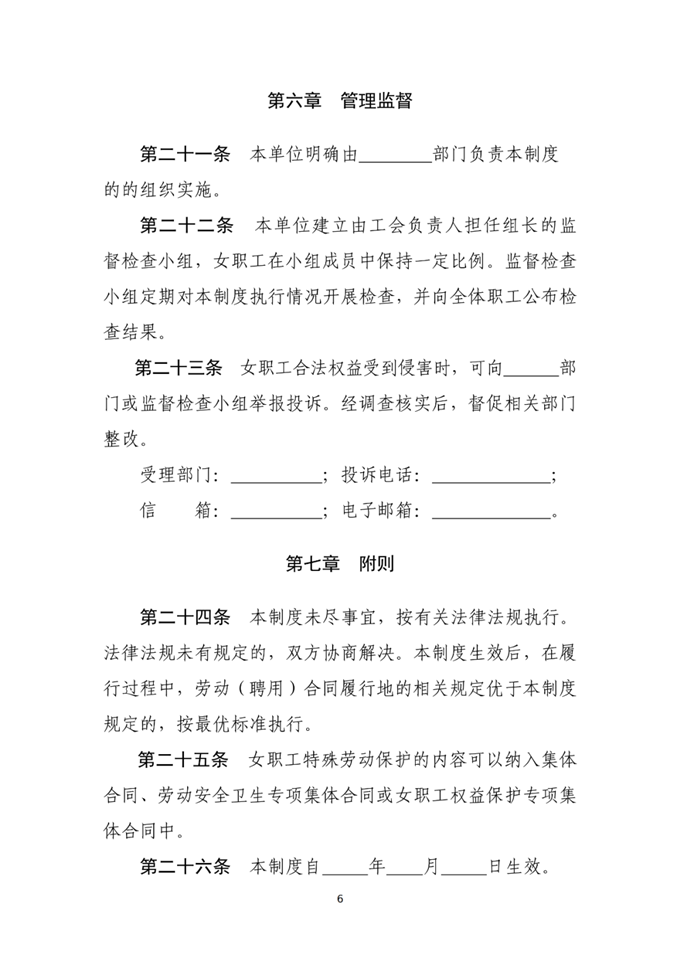
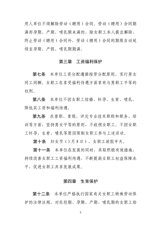
为指导用人单位完善工作场所女职工特殊劳动保护和消除工作场所性骚扰制度,切实保障广大女职工合法权益,同时为检察机关开展妇女权益保障公益诉讼提供参考,近日,人力资源和社会保障部、国家卫生健康委、最高人民检察院、全国总工会、中国企业联合会/中国企业家协会、全国工商联联合发布了《工作场所女职工特殊劳动保护制度(参考文本)》《消除工作场所性骚扰制度(参考文本)》。

《工作场所女职工特殊劳动保护制度(参考文本)》共7章26条,以简洁明了的条文形式,对工作场所女职工劳动就业保护、工资福利保护、生育保护、职业安全健康保护等核心内容进行了一一列举。同时,为保障工作场所的正常生产秩序,对履行程序给出规范指引。