一、积极主动申报,配合疫情防控措施。
近期有中、高风险区或有本土疫情所在县(市、区、旗)旅居史的来(返)徐人员,主动向目的地社区(村)、酒店、单位报备,并积极配合落实核酸检测、健康管理等各项防控措施。
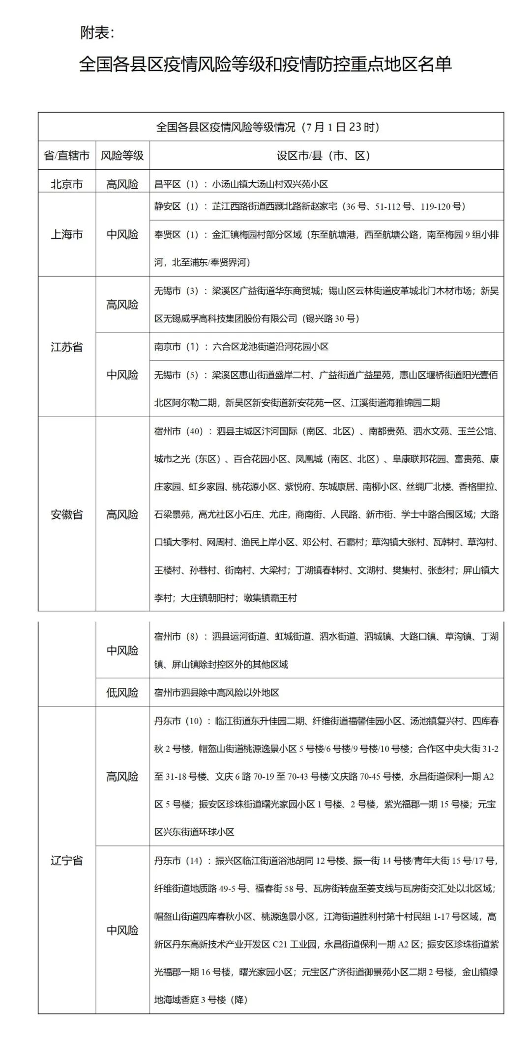
1、对7天内有高风险区旅居史的来徐返徐人员,采取7天集中隔离医学观察;对7天内有中风险区旅居史的来徐返徐人员,采取7天居家隔离医学观察;对7天内有中高风险区所在县(市、区、旗)的其他低风险区旅居史的来徐返徐人员,查验48小时核酸检测阴性证明,且3天内应完成2次核酸检测(详见附表“全国各县区疫情风险等级情况”)。
2、对7天内有无锡市新吴区:无锡威孚高科技有限公司(汽车零部件分公司)、江溪街道(中海海雅锦园二期、第一国际、前进花园、万裕苑一区)、硕放街道(吉祥花园、南星苑六区、香楠家园)、新安街道(新安花苑一区)、梅村街道(梅荆五期、梅苑新村);梁溪区:惠山街道(惠盛路小区、盛岸二村)、广益街道(旭日华庭、广益星苑)、
金星街道(翠园新村);锡山区:云林街道皮革城(福满源大食堂、轻纺大药房);惠山区:天一二小、堰桥街道(阳光100阿尔勒)等旅居史人员实施7天集中隔离医学观察。
对7天内有无锡华东商贸城、无锡皮革城旅居史人员进行7天居家隔离医学观察,在第1、4、7天各核酸检测一次。
对7天内有无锡市旅居史但未到过上述地区的人员,3天内完成2次核酸检测,并在到达时(或排查到时)立即进行核酸检测。
3、对7天内有宿州市旅居史、但未到过其中高风险区的人员,3天内完成2次核酸检测,并在到达时(或排查到时)立即进行核酸检测。
二、关注疫情动态,合理规划出行。
请广大市民密切关注近期国内权威媒体和疫情发生地官方公布的后续疫情动态,特别是阳性感染者的活动轨迹,非必要不前往国内中高风险地区,非不要不出境。确需出行的,请全程做好个人防护,返徐后必须在第一时间主动向所在社区、村和单位(或所住宾馆)报备,并配合落实相关管控措施。
三、做好个人防护,关注自身及家人健康状况。
请广大市民继续科学佩戴口罩、保持社交距离、讲究个人卫生,自觉主动落实好日常防护措施。如出现发热、咳嗽、腹泻、乏力等相关症状,应佩戴口罩,立即到就近医疗机构发热门诊就诊,并避免乘坐公共交通工具,就诊时要主动告知近期旅居史和相关人员接触史。
四、序贯接种新冠疫苗。
接种新冠疫苗是预防新冠肺炎最经济、最有效的方法。凡符合接种条件人群应尽快完成疫苗接种,已全程接种灭活疫苗和腺病毒载体疫苗满6个月的18周岁及以上人群,尤其是符合接种条件的60岁以上老年人,应尽快完成新冠疫苗全程接种并接种加强针,构筑人群免疫屏障。
当前位置:
