1.什么是流脑?
流脑是由脑膜炎奈瑟菌或称脑膜炎球菌引起的急性化脓性中枢神经系统感染,具有发病急、进展快、传染性强、隐性感染率高、病死率高、后遗症严重等特点。我们国家的流脑病例在冬春季节高发,是我国法定报告传染病中的乙类传染病。人群对于流脑普遍易感。5岁以下儿童是流脑的好发人群,尤其是6个月到2岁的婴幼儿发病率及病死率均较高。由于集体学习和生活的特性,学校及幼儿园是流脑高发地点。
脑膜炎奈瑟菌根据荚膜多糖抗原的不同分为 A、B、C、Y、W135等12个血清群,血清群间没有持久的交叉免疫。

2.流脑如何传播?
流脑患者和带菌者是主要的传染源,主要通过呼吸道飞沫传播。人类是脑膜炎奈瑟菌的唯一宿主,脑膜炎奈瑟菌离开人体后很难存活,所以间接传播的机会很少。但是,如果是和2岁以下的宝宝有特别亲密的接触,比如同睡、拥抱、哺乳等,就有可能把病菌传给孩子。


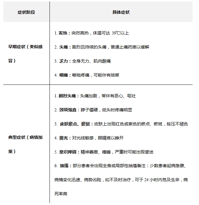
3.流脑有哪些症状?
流脑的潜伏期为1到7天,一般为2到3天。需要注意的是,流脑的早期症状与普通感冒类似,容易混淆和漏诊,耽误治疗。

接种疫苗是预防流脑最经济有效的方法。随着流脑疫苗的广泛使用,我国流脑发病率呈逐年下降趋势。通过接种疫苗可使人体产生针对脑膜炎纳瑟菌的抵抗能力,当机体再次接触该细菌时,免疫系统能迅速做出反应,从而降低感染的风险。

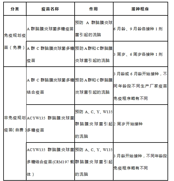
当前我国预防流脑的疫苗有免疫规划疫苗(免费)和非免疫规划疫苗(自费)两大类,共5种疫苗,具体见如下表格。
流脑疫苗种类及接种程序

温馨提示
家长应确保儿童按时接种流脑疫苗。在高发季来临前,高风险人群也可考虑自费补充接种疫苗。在冬春季节一旦出现高热、头痛之后出现呕吐、皮肤大面积瘀点、瘀斑甚至意识混乱、嗜睡、昏迷等症状尽快就医,切勿拖延!!!
除了疫苗接种外,保持良好的个人卫生习惯也是预防流脑的重要措施:避免与流脑患者或带菌者密切接触;勤洗手、勤通风、避免用手触摸眼睛、鼻子和嘴巴;尽量少前往人群密集场所。
组稿:黄雪雪
审核:刘 军
审核:刘 军
当前位置:
